商标注册申请书填写注意事项
我们在上一篇文章中介绍了自然人和法人申请商标注册所需要的材料,不同的申请主体,需要的商标注册材料也有所不同。不过不管是以自然人身份申请商标注册,还是以企业法人为主体申请商标注册,都需要提交商标注册申请书。那么商标注册申请书该怎么填写呢?填写商标注册申请书又有哪些注意事项呢?
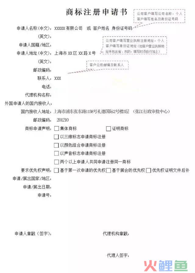
商标注册申请书是指在我国境内从事商品生产或经营活动,并依法登记的企业、个体工商户、个人合伙、具有法人资格的企事单位依《商标法》规定办理的涉外企业,以商标注册申请人和名义,向所在地县级以上的工商行政管理机关提出申请时使用的文体。
商标注册申请书可以在商标局官网上下载,如果是委托商标注册代理公司办理商标注册,代理公司也会提供商标注册申请书。

在填写商标注册申请书时,需要注意以下事项:
1、根据《商标法实施条例》第十五条规定,商标注册申请等有关文件,应当打字或印刷。对于手写的商标申请书件,商标局不予受理;
2、商标注册申请人的名称、地址应按照《营业执照》填写,如果《营业执照》中的地址未冠有企业所在地的省、市、县名称的,申请人必须在其地址前加上省、市、县名称。申请人的名义公章应与《营业执照》上登记的企业名称完全一致;
3、商品或服务项目应按照《商品和服务分类表》或《类似商品和服务区分表》第十版填写规范名称,一份申请书只能填写一个类别的商品或服务。商品名称或服务项目未列入分类表的,应当附送商品或服务项目的说明。
4、如申请人是自然人,申请人名称除填写姓名外,还须在姓名之后填写身份证号码;申请人地址可以填写自然人的实际地址或通讯地址。
5、如申请注册的商标不是立体商标和颜色组合商标,申请人应在商标种类一栏的“一般”前的方框中打“√”。
6、递交申请前请仔细检查申请书,递交后不得改动。填写错误需提交《更正商标申请/注册事项申请书》(书式七)并交纳规费,申请人、商品或服务项目及商标图样不得更换。
以上就是商标注册申请书填写注意事项,大家在提交商标注册申请前一定要确认自己准备的商标注册材料无误,如果大家对这方面内容还有任何疑问,欢迎咨询赛贝知识产权平台。
